河南省人民政府
关于调整河南省最低工资标准的通知
豫政〔2017〕29号
各市、县人民政府,省人民政府各部门:
根据《最低工资规定》(原劳动和社会保障部令第21号)和《河南省最低工资规定》(省政府令第141号),综合考虑全省经济社会发展水平、就业状况、物价指数、职工平均工资等因素,省政府决定调整全省最低工资标准,请认真贯彻执行。
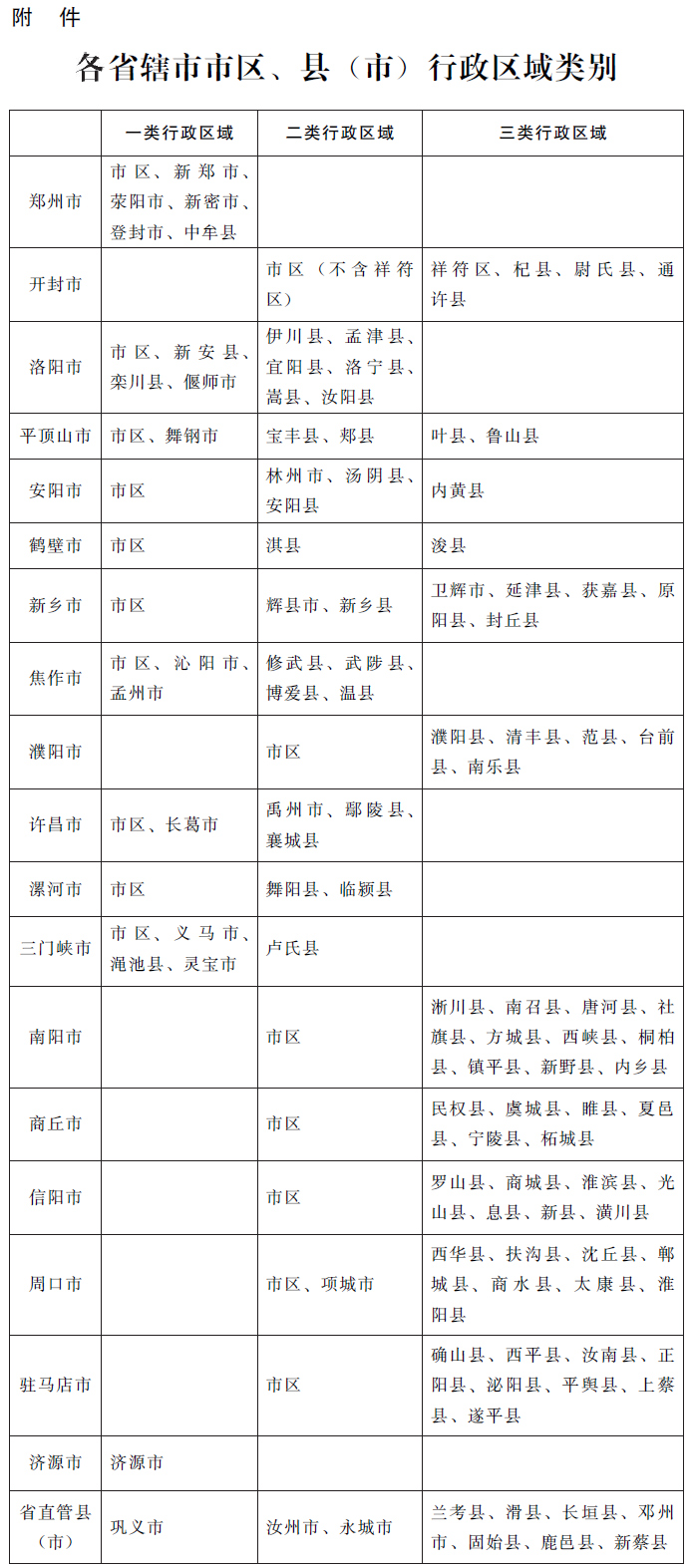
一类行政区域月最低工资标准1720元,小时最低工资标准16元;二类行政区域月最低工资标准1570元,小时最低工资标准14.5元;三类行政区域月最低工资标准1420元,小时最低工资标准13元。行政区域类别见附件。调整后的最低工资标准自2017年10月1日起施行。特此通知。
河南省人民政府
2017年8月26日

